1200亿是“利好”还是“利刃”?——深度解析容百科技立案背后的法理边界

引 言
1月18日,证监会对容百科技(688005.SH)正式立案。这一动作距离其发布与宁德时代“1200亿”合作公告仅4天,尽显监管“快、准、狠”的风格。作为资本市场法律执业者,不仅要关注公告数字,更应深挖其背后的信披违规定性——误导性陈述。
目 录
法律定义:
预测性信息何以演变为“误导性陈述”?
监管维度:科创板的“穿透式”审查逻辑
律师实务:
上市公司重大合同信披的合规清单
律师建议:维权与赔偿的法理预判
壹
法律定义:
预测性信息何以演变为“误导性陈述”?
首先,根据现有信息,企业产能仅为年产6万吨,而年度供货要求却高达50.83万吨,达到实际产能的8.47倍。即便暂不考虑中长期增产的可能性,单就2026年当年而言,如何实现这一目标?产能能否在短时间内迅速提升?原材料供应又是否能够跟上?这些均未披露。
其次,容百科技在回复函中坦言,1200亿元是“自行估算”且“表述不严谨”。容百科技改口,最终实际销售规模需根据实际订单签订时的原材料价格以及数量确定,销售金额具有不确定性。
在法律上,这并非简单的文字瑕疵,而是触碰了《证券法》及司法解释的红线。
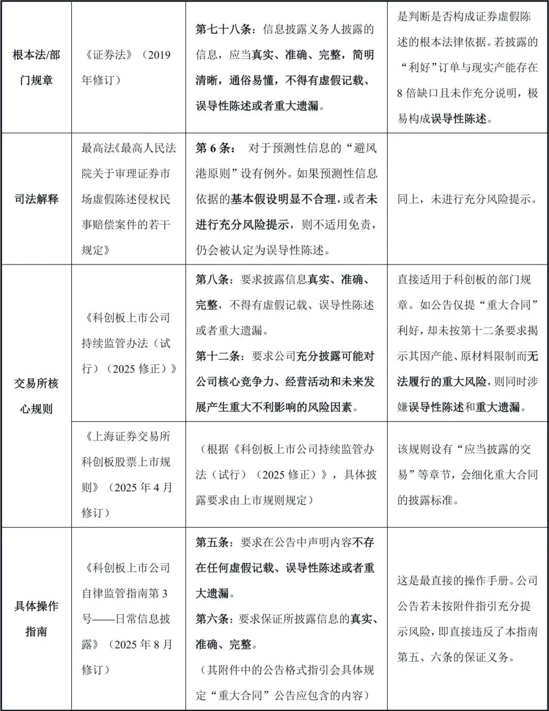
1、核心规定引用

2、本案的违规节点
容百科技披露的“1200亿”具有强烈的误导性,因为它将“框架协议”包装成了类似“确定性订单”的既视感。
假设的非客观性: 在原材料价格波动巨大的锂电行业,基于当前价格预估6年后的销售额,本身就缺乏合理的审慎基础。
风险提示的“碎片化”:在审阅合规性时会发现,仅在文末标注“存在不确定性”已不足以豁免责任。若未披露“无最低采购量限制”等核心条款,即构成了对投资者的误导。
贰
监管维度:科创板的“穿透式”审查逻辑
容百科技作为科创板企业,受到比主板更严苛的自律监管要求。
1、科创板的实质要求
科创板强调“实质重于形式”。根据《科创板上市公司自律监管指南第3号——日常信息披露(2025年8月修订)》:上市公司披露重大协议,需要披露(1)对上市公司本年度以及未来各会计年度的资产总额、资产净额、营业收入和净利润等的影响;(2)对上市公司业务独立性的影响,如公司主要业务是否因履行合同而与合同对方形成依赖及依赖程度、相关解决措施等。严禁利用披露敏感信息进行股价炒作(俗称“蹭热点”)。
2、监管信号:预防性监管与行政处罚联动
此次监管层的火速立案,释放了2026年监管的新动向:从“事后追责”转向“即时纠偏”。对于业绩下行期间抛出“天价合同”的企业,监管层会重点穿透调查是否存在“诱导投资者买入”的主观故意。
叁
律师实务:
上市公司重大合同信披的合规清单
针对容百科技案,上市公司应严守以下三道防线:

肆
律师建议:维权与赔偿的法理预判
若证监会最终认定容百科技构成误导性陈述并下达《行政处罚决定书》,本案将进入民事赔偿阶段。
1、重大性认定: 公告发布后股价的异动(如首日封涨停)将成为证明该信披具有“重大性”的有力证据。
2、因果关系: 投资者可主张基于对“1200亿订单”的错误信赖而买入。
本所律师提示,“误导”之祸,始于对信披边界的轻视。容百科技案再次警示:公告不是广告,愿景不是业绩。 资本市场的每一份公告,都应是经得起法理推敲和监管穿透的专业文本。
抱诚守真 言信行果 精研覃思 携手共进
上海东方华银律师事务所 | 证券业务团队
专业领域:IPO、上市公司再融资、投资并购、债券发行、股权激励、股权与债权融资、股权结构设计与整合、信托与私募基金、专项合规事务、常法服务等。
我团队深耕证券与资本市场法律服务,具有丰富实践经验和专业优势,已协助14家企业成功上市,涵盖主板(包括原中小板)、创业板、科创板、北交所。

联系电话丨021-68769686
添加微信丨扫描左侧二维码
(请备注:姓名+工作单位)


《证券律工坊》所刊登的文章仅代表作者本人观点,不得视为上海东方华银律师事务所或其律师出具的正式法律意见或建议。如需转载或引用该等文章的任何内容,请注明出处。未经本所书面同意,不得转载或使用该等文章中包含的任何图片或影像。如您有意就相关内容进一步交流或探讨,欢迎与本所联系。
联系电话:021-68769686
邮箱:postmaster@capitallaw.cn。