上市公司收购:初芯微收购皮阿诺

导 语
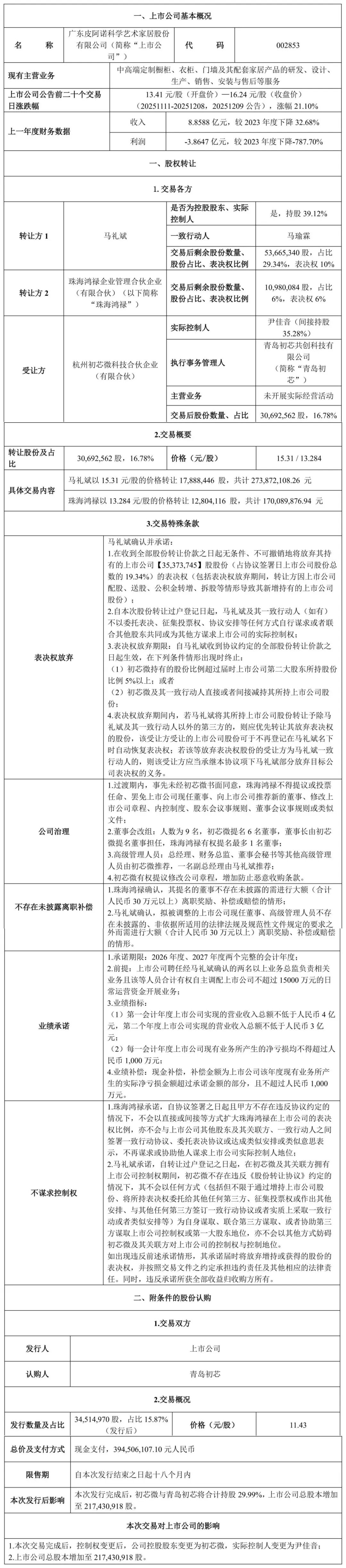
1.本次控制权交易采取了协议转让、放弃表决权(且不谋求控制权)、定向定增三种方式组合完成的复杂结构。
2.收购方与上市公司主营业务差异较大,杭州初芯微科技合伙企业(有限合伙)(以下简称“初芯微”)所在初芯集团位于半导体行业,上市公司处于家居行业,但国信证券发布的核查意见表示初心微及青岛初芯“无未来12个月内改变上市公司主营业务或者对上市公司主营业务作出重大调整的具体计划”。
3.上市公司在12月16日、12月17日连续两个交易日收盘价格涨幅偏离值累计超过20%,属于股票交易异常波动,上市公司公告回应称不存在应披露未披露的重大事项,控股股东及实际控制人未在异常波动期间买卖股票。
案例概况


本文作者
上海东方华银律师事务所 | 并购重组团队
专业领域:重大资产重组、对外投资与并购、改制与重组等。
我团队为公司提供全程法律支持,制定交易方案和开展尽职调查,为公司草拟全部并购相关的法律文件,提供咨询意见,协助公司顺利实现交割和整合。对上市公司重大资产重组将按照证监会和交易所的要求,出具法律意见书等申报文件,并回复证监会或交易所的问询。

联系电话|021-68769686
添加微信|扫描左侧二维码
(请备注:姓名+工作单位)


《并购律工坊》所刊登的文章仅代表作者本人观点,不得视为上海东方华银律师事务所或其律师出具的正式法律意见或建议。如需转载或引用该等文章的任何内容,请注明出处。未经本所书面同意,不得转载或使用该等文章中包含的任何图片或影像。如您有意就相关内容进一步交流或探讨,欢迎与本所联系。
联系电话:021-68769686
邮箱:postmaster@capitallaw.cn。