上市公司合规与监管:重大重组中被问询划拨用地能否继续使用怎么办?

引 言
非国有上市公司向国有企业收购标的公司全部股权(100%股权)构成重大重组的,标的公司的划拨土地能否继续无偿使用?是否会因失去国有属性而被收回或补缴出让金?
目 录
1
重大重组监管关注点
2
相关法律法规
3
划拨用地能否继续无偿使用
4
案例
5
结论
壹
重大重组监管关注点
在重组过程中,涉及划拨用地的,监管机构常常会问询:
1、相关划拨用地的取得过程,是否履行的审批程序,相关取得程序是否合法合规。
2、结合《国务院关于促进节约集约用地的通知》及其他划拨用地政策,补充披露上述划拨用地注入上市公司的合规性,是否存在违反相关法律法规的情形。
问题1并不难回答,结合当时的文件和政策回复即可,本文将探讨问题2,如何作答划拨用地能否继续无偿使用。
贰
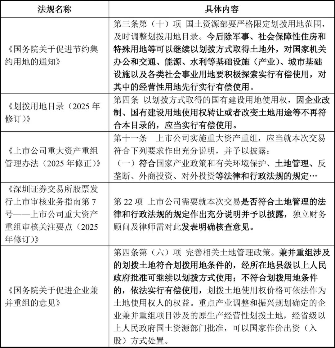
相关法律法规

从前述规定来看,即使不被问询,独立财务顾问及律师仍然需要对划拨用地后续使用发表明确核查意见,因此该问题至关重要。
叁
划拨用地能否继续无偿使用
根据前述规定,重组中涉及划拨用地,若想继续无偿使用的需要满足:

一般而言,收购方看中的是标的公司的经营能力,因此在划拨用地上常维持“三不变”原则,即使用主体、土地用途及不动产权证均不变更。在此情况下,只要确保该划拨用地取得过程及审批程序合法合规,且标的公司已取得县级以上人民政府同意其继续使用的批准文件,即可认为其符合《划拨用地目录》要求——这与追溯标的公司实际控制权后是否为国有控股无关。
但笔者提示:实操中,部分地方政府在审批时存在一个明显倾向:它们会将被收购的标的公司是否为国有控股,作为是否批准其继续使用划拨用地的关键考量因素之一。
反之,若收购的核心目的指向土地资产本身,则需重点评估该用地能否在实质上持续满足《划拨用地目录》的要求,并审慎测算补缴土地出让金的金额、研判土地被收回可能对生产经营造成的影响,以全面评估交易风险。
肆
案 例
从案例来看,土地主管部门自然资源局出具的批准亦可。

伍
结 论
1、在交易前,上市公司应充分尽调,获取标的公司划拨用地取得时的各项文件,以判断其取得程序是否合法合规。
2、若交易后主体、土地用途及不动产权证均不发生变化,上市公司应取得县级以上人民政府或土地主管部门(自然资源局)关于标的公司可继续无偿使用该划拨土地的书面同意文件。
若上述任何一项发生变动,则应首先判断该土地用途是否能实质性地符合《划拨用地目录》,并谨慎评估需补缴的土地出让金金额、以及土地被收回可能对生产经营造成的影响,从而综合判断收购方案的可行性。
3、应在交易文件中要求转让方作出承诺:若交易完成后,土地主管部门要求标的公司就目前使用的划拨用地有偿使用的,相关土地出让费用及由此产生的其他费用均由转让方承担;若该土地被主管部门收回,转让方应赔偿上市公司因此遭受的全部直接及间接损失,或约定回购条款。
抱诚守真 言信行果 精研覃思 携手共进
上海东方华银律师事务所 | 证券业务团队
专业领域:IPO、上市公司再融资、投资并购、债券发行、股权激励、股权与债权融资、股权结构设计与整合、信托与私募基金、专项合规事务、常法服务等。
我团队深耕证券与资本市场法律服务,具有丰富实践经验和专业优势,已协助14家企业成功上市,涵盖主板(包括原中小板)、创业板、科创板、北交所。

联系电话丨021-68769686
添加微信丨扫描左侧二维码
(请备注:姓名+工作单位)


《证券律工坊》所刊登的文章仅代表作者本人观点,不得视为上海东方华银律师事务所或其律师出具的正式法律意见或建议。如需转载或引用该等文章的任何内容,请注明出处。未经本所书面同意,不得转载或使用该等文章中包含的任何图片或影像。如您有意就相关内容进一步交流或探讨,欢迎与本所联系。
联系电话:021-68769686
邮箱:postmaster@capitallaw.cn。